○鹿嶋市生活困窮者住居確保給付金支給要綱
平成27年4月1日
告示第88号
(趣旨)
第1条 生活困窮者自立支援法(平成25年法律第105号。以下「法」という。)に規定する生活困窮者住居確保給付金(以下「住居確保給付金」という。)の支給については,生活困窮者自立支援法施行規則(平成27年厚生労働省令第16号。以下「規則」という。)に定めるもののほか,この要綱の定めるところによる。
(令7告示234・一部改正)
(支給の手続)
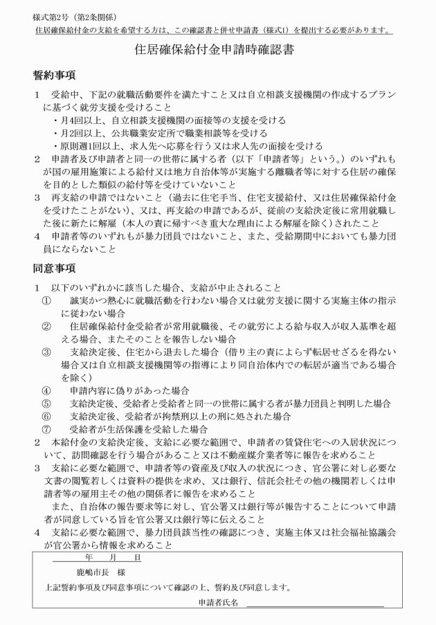
第2条 住居確保給付金の支給を受けようとする者は,生活困窮者住居確保給付金支給申請書(様式第1号)に次に掲げる書類を添えて,市長に提出しなければならない。
(1) 住居確保給付金申請時確認書(様式第2号)
(2) 規則第13条に規定する厚生労働省社会・援護局長が定める書類
(3) その他市長が必要と認める書類
2 規則第12条第2項に規定する労働契約により就職した者は,常用就職届(様式第9号)を市長に提出しなければならない。
(支給額の変更)
第4条 規則第11条の規定により住居確保給付金の月額が,基準額と当該生活困窮者が賃貸する住宅の1月当たりの家賃の額を合算した額から世帯収入額を減じて得た額(住宅扶助基準に基づく額を超える)となった者に支給額を変更すべき事由が生じた場合の申請様式は,住居確保給付金変更支給申請書(様式第10号)とする。
(支給の中止)
第6条 規則第12条第2項又は第15条の規定により住居確保給付金の支給を止める場合は,住居確保給付金支給中止通知書(様式第16号)により通知するものとする。
(資料の提供等)
第8条 法第16条に規定する資料の提供等は,生活困窮者自立支援法第16条の規定に基づく報告等について(依頼)(様式第19号)により求めるものとする。
附則
1 この告示は,公布の日から施行する。
2 鹿嶋市住宅手当緊急特別措置事業実施要領(平成21年告示第123号)は,廃止する。
附則(平成28年3月31日告示第61号)
(施行期日)
1 この告示は,行政不服審査法(平成26年法律第68号)の施行の日(平成28年4月1日)から施行する。
(経過措置)
2 この告示の施行の際,第1条の規定による改正前の鹿嶋市生活困窮者住居確保給付金支給要綱,第2条の規定による改正前の鹿嶋市成年後見制度利用支援実施要綱,第3条の規定による改正前の鹿嶋市子育て短期支援事業実施要綱,第4条の規定による改正前の鹿嶋市自立支援医療(育成医療・更生医療)支給認定実施要綱,第5条の規定による改正前の鹿嶋市障害者自立支援医療費等利用者負担額減免実施要綱,第6条の規定による改正前の鹿嶋市国民健康保険税減免取扱要綱,第7条の規定による改正前の鹿嶋市介護保険利用者負担額軽減支援事業実施要綱,第8条の規定による改正前の鹿嶋市介護保険要介護認定等に係る個人情報の開示に関する要綱,第9条の規定による改正前の鹿嶋市指定地域密着型サービス事業者等指導監査実施要綱,第10条の規定による改正前の鹿嶋市住民基本台帳実態調査実施要綱及び第11条の規定による改正前の都市計画法第53条及び第65条許可事務に係る事務処理要領に規定する様式による用紙で,現に残存するものは,当分の間,所要の修正を加え,なお使用することができる。
附則(令和4年3月8日告示第22号)
(施行期日)
1 この告示は,令和4年4月1日から施行する。
(経過措置)
2 この告示の施行の際現にこの告示による改正前の各告示の規定により提出されている申請書等は,この告示による改正後の各告示の規定により提出されたものとみなす。
3 この告示の施行の際現にこの告示による改正前の各告示の規定により作成されている用紙は,この告示による改正後の各告示の規定にかかわらず,当分の間,修正して使用することができる。
附則(令和7年5月30日告示第184号)
(施行期日)
第1条 この告示は,令和7年6月1日から施行する。
(罰則の適用等に関する経過措置)
第2条 この告示の施行前にした行為の処罰については,なお従前の例による。
2 この告示の施行後にした行為に対して,他の告示の規定によりなお従前の例によることとされ,なお効力を有することとされ又は改正前若しくは廃止前の告示の規定の例によることとされる罰則を適用する場合において,当該罰則に定める刑に刑法等の一部を改正する法律(令和4年法律第67号。以下「刑法等一部改正法」という。)第2条の規定による改正前の刑法(明治40年法律第45号。以下この項において「旧刑法」という。)第12条に規定する懲役(以下「懲役」という。)(有期のものに限る。以下この項において同じ。),旧刑法第13条に規定する禁錮(以下「禁錮」という。)(有期のものに限る。以下この項において同じ。)又は旧刑法第16条に規定する拘留(以下「旧拘留」という。)が含まれるときは,当該刑のうち懲役又は禁錮はそれぞれその刑と長期及び短期を同じくする有期拘禁刑と,旧拘留は長期及び短期を同じくする拘留とする。
(人の資格に関する経過措置)
第3条 拘禁刑又は拘留に処せられたものに係る他の告示の規定によりなお従前の例によることとされ,なお効力を有することとされ又は改正前若しくは廃止前の告示の規定の例によることとされる人の資格に関する法令の規定の適用については,無期拘禁刑に処せられた者は無期禁錮に処せられた者と,有期拘禁刑に処せられた者は刑期を同じくする有期禁錮に処せられた者と,拘留に処せられた者は刑期を同じくする旧拘留に処せられた者とみなす。
附則(令和7年11月6日告示第234号)
この告示は,令和7年12月2日から施行する。
(令4告示22・一部改正)


(令4告示22・令7告示184・令7告示234・一部改正)


(令4告示22・一部改正)



(令4告示22・一部改正)

(令4告示22・一部改正)


(令4告示22・一部改正)

(平28告示61・令4告示22・一部改正)

(平28告示61・令4告示22・一部改正)


(令4告示22・一部改正)

(令4告示22・一部改正)

(平28告示61・令4告示22・一部改正)

(令4告示22・一部改正)

(平28告示61・令4告示22・一部改正)

(令4告示22・一部改正)

(令4告示22・一部改正)

(平28告示61・令4告示22・一部改正)

(令4告示22・一部改正)


(平28告示61・令4告示22・一部改正)


